Operators

返回return 专题活动information

国新观点|成渝携手构建双城经济圈,打造我国经济增长“第四极”

date:2021-11-30 01:11:00  

摘要

中共中央 国务院印发的《成渝地区双城经济圈建设规划纲要》(以下简称《纲要》),是继2011年《成渝经济区区域规划》、2016年《成渝城市群发展规划》等政策文件之后,中央对成渝地区出台的又一重要规划文件。成渝经济圈成为与京津冀、长江经济带、粤港澳大湾区、长三角等国家区域战略同等高度的区域战略,其定位也从西部地区重要的经济中心、引领西部开发开放的国家级城市群升级为具有全国影响力的重要经济中心、科技创新中心。



图片

图片来源摄图网


背景意义


图片

成渝经济圈基础良好,将成为我国经济增长“第四极”,城镇结构优化、产业协同发展为重要发力点


(一)成渝地理位置优越,发展基础良好,是我国“双循环”新发展格局中的新动力源,对于推动高质量发展具有重要意义

从地理位置来看,成渝地区位处欧洲-泛亚地区黄金航线中间位置,是“一带一路”、长江经济带、西部大开发、西部陆海新通道的重要节点城市。从发展基础来看,成渝地区是内陆和西部的高宜居度地区,具备良好人居条件和资源环境承载力,在“中国宜居城市排名”、“中国最具幸福城市”等排行榜中位居前列,拥有汽车、电子及医药等优势产业集群。


在中华民族伟大复兴战略全局和世界百年未有之大变局下,成渝地区将成为我国“双循环”新发展格局中的新动力源。长三角、粤港澳和京津冀三大区域,在地理上都有一面是向外的,这意味着当外循环受到冲击时,其供应链和产业链也将大受影响;地处西部腹地的成渝地区,是内循环的最大回旋余地,成渝地区双城经济圈在双循环新发展格局中的地位更加重要,不可替代。


(二)成渝地区综合实力尚低于长三角、珠三角,内部城镇结构不尽合理,“中部塌陷”严重,产业布局存在同质化竞争

尽管成都、重庆两核是区域内当之无愧的经济增长引擎,但其综合实力与长三角、大湾区、京津冀三个城市群相比仍存在较大差距。整体来看,2020年成渝地区GDP为6.82万亿,分别占京津冀68.9%、大湾区58.8%、长三角27.9%。从人均GDP看,成渝不及大湾区人均GDP的一半。转向地均GDP,成渝每平方公里产出仅占大湾区的17.8%、长三角的31.9%。在研发投入方面,成渝地区R&D经费支出占GDP比例为1.93%,同样低于其它三个城市群。如何将巨大的人口优势转换为助力经济发展的人力资源优势,将是成渝地区实现可持续发展需要解决的重点问题。


表1全国四大城市群2020年对比

图片

资料来源:四川物流产业研究院,鑫创科技产业研究院整理。


同时,成渝地区内部城镇结构不尽合理,“中部塌陷”严重,产业链分工协同程度不高。一方面,城镇结构呈现“大的足够大、小的太小”的特点。成都、重庆两核的城区人口均超1000万,近十年周边人口加速向两核集聚;但同期四川13个地市州人口减少。另一方面,产业结构存在同质化竞争,趋同性较高,两核工业增加值占比前十的产业中均包括汽车制造业、电子设备制造业、通用设备制造业、农副产品加工业和非金属矿物制品业等。


图片

图片来源摄图网


(三)国家深入实施区域协调发展战略,将成渝与京津冀、长三角、珠三角并列为国家综合立体交通网的“4极”

2020年1月,中财委第六次会议首次提出研究推动成渝地区双城经济圈建设问题。2020年10月,中共中央政治局审议《成渝地区双城经济圈建设规划纲要》。同年11月发布的国家“十四五”规划纲要提出,推动城市群一体化发展,优化提升京津冀、长三角、珠三角、成渝、长江中游等城市群;深入实施区域协调发展战略,在推进西部大开发形成新格局中提出推进成渝地区双城经济圈建设。今年2月发布的《国家综合立体交通网规划纲要》,首次将成渝与京津冀、长三角、粤港澳并列为未来国家综合立体交通网主骨架的“4极”。“4极”可形成巨大的菱形空间布局,有助于梯次实现先进生产力的有效牵引,最大限度地覆盖及拉动我国最广泛区域和最大规模人口发展,实现全国区域经济均衡及可持续发展。


图片

图1  国家综合立体交通网主骨架布局示意图

资料来源:政府网站



主要内容


图片

《纲要》将成渝定位为具有全国影响力的重要经济中心、科技创新中心,在城镇新格局、现代产业体系等方面发力


《总体方案》提出全面深化试点要把握5个基本原则:一是坚持“全面深化,拓展提升”;二是坚持“深化改革,扩大开放”;三是坚持“创新驱动,加快转型”;四是坚持“错位探索,整体协同”;五是坚持“守住底线,防控风险”。


(一)明确总体要求,定位“两中心两地”,到2035年成为具有国际影响力的活跃增长极和强劲动力源

《纲要》提出成渝经济圈的定位是具有全国影响力的重要经济中心、科技创新中心、改革开放新高地、高品质生活宜居地。同时,提出成渝经济圈建设的中长期目标,到2025年,经济实力、发展活力、国际影响力大幅提升,一体化发展水平明显提高,支撑全国高质量发展的作用显著增强;到2035年,具有全国影响力的科技创新中心基本建成,世界级先进制造业集群优势全面形成,现代产业体系趋于成熟,融入全球的开放型经济体系基本建成,成为具有国际影响力的活跃增长极和强劲动力源。


图片

图片来源摄图网


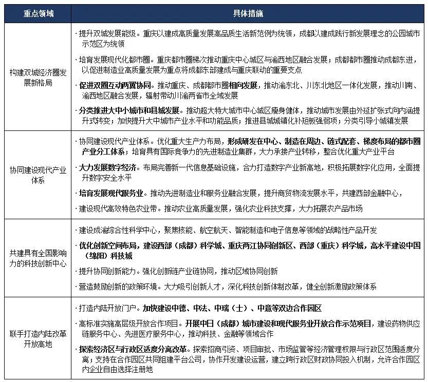
(二)提出重点任务,涵盖构建发展新格局、协同建设现代产业体系、共建科技创新中心等9项任务

《纲要》围绕“两中心两地”定位,提出构建发展新格局、协同建设现代产业体系、共建科技创新中心、联手打造内陆改革开放高地等9项任务。


  • 针对城镇格局,突出双城引领,强化双圈互动,统筹大中小城市和小城镇发展,致力于促进形成疏密有致、集约高效的空间格局。

  • 针对产业,明确提出加快构建高效分工、错位发展、有序竞争、相互融合的现代产业体系,主要涉及制造业、数字经济、现代服务业、特色农业四个产业。

  • 针对开放,将打造陆海互济、四向拓展、综合立体的国际大通道,在国内率先探索经济区与行政区适度分离改革,为川渝两地相向发展提供一定的制度支撑。


表2  成渝地区双城经济圈重点任务(部分)

图片

资料来源:国务院官网,鑫创科技产业研究院整理。


(三)夯实政策保障,涵盖思想、组织、配套、机制四维度

《纲要》为了推进该规划的实施,从思想、组织、配套、机制4个维度夯实相关政策保障。思想上,要加强党的集中统一领导。组织上,重庆、四川要共同研究制定年度工作计划,把各项任务落到实处;中央也会在规划编制、体制创新、政策制定、项目安排等方面给予积极支持。配套上,中央和两省市将编制印发实施成渝经济圈交通规划、西部金融中心建设、科技创新中心建设等规划,研究出台产业、人才等配套政策;两省市编制出台重庆都市圈、成都都市圈发展规划。机制上,不断健全合作机制,推动建设重庆四川党政联席会议机制。

文|朱蓉蓉,国新未来科学技术研究院研究员